流程梳理:军队自行采购平台在线竞价(普通竞价、反拍竞价、拼量
来源: 未知 作者: 管理员 时间: 2025-10-30 09:35
军队自行采购平台在线竞价,是指选择重点商品库内的上架商品,不同供应商在规定时间内报价,最终通过价格确定采购结果的采购方式。在线竞价分为普通竞价、反拍竞价、拼量竞价3种方式。供应商参与在线竞价的商品报价,不得高于其在网上超市同款商品的报价。竞价公告发布后,供应商上调或取消竞价项目中包含任何一款商品的报价的,供应商在7个工作日内不得参加包含该商品的竞价项目。
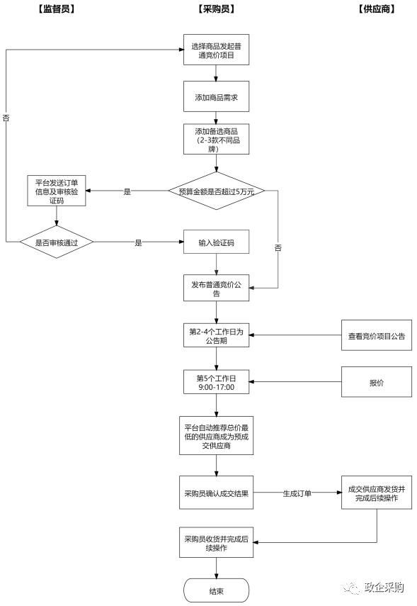
适用于采购单位对商品品牌型号没有明确要求,但对价格有要求的情形。普通竞价可以包含多个商品需求,但所有商品应当属于同一大类。采购流程为:

1.采购员根据批准的采购需求选择商品,填写预算单价、数量、服务要求,选择收货地址、付款时间等信息,确认无误后提交。其中,同一商品需求应当选择2-3款不同品牌且最高最低市场参考价相差不超过5%的重点商品,预算单价不得高于已选择重点商品的最低市场参考价。2.平台自动生成竞价项目名称和竞价项目编号,于第2-4个工作日在平台发布竞价公告,征集竞价供应商。3.第5个工作日9:00至17:00接受供应商报价,供应商可以选择采购员提出的任何一款商品报价。报价截止前平台不得向任何人员公开供应商报价。4.报价截止后,平台自动推荐总报价最低的供应商(商品)为预成交供应商(商品),最低总报价相同的以报价时间最早的为成交供应商(商品),并公开所有供应商报价。按照经费管理权限和相关程序,经本单位研究审批后,采购单位也可以选择其他成交供应商(商品),但成交价格不得比最低总报价高出5%,且需说明选择理由。参与竞价供应商不足3家的,竞价结果无效,并在成交结果中公告。采购单位可选择重新发起竞价或者其他方式采购。5.竞价结束后,采购单位确认竞价结果,采购员向成交供应商下达采购订单。普通竞价项目包含多个商品品种的,具备任一品种供货资格的供应商都可以参与报价。
(二)反拍竞价
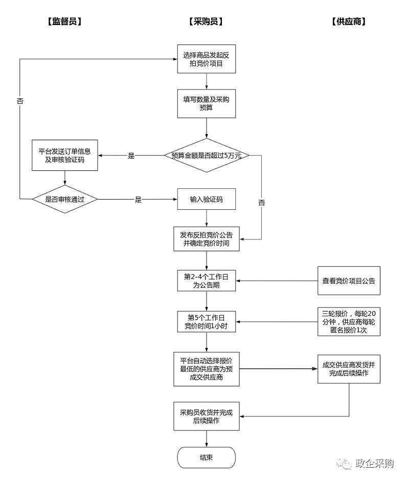
适用于采购单位对商品品牌型号有明确要求,希望获得更大优惠价格的情形。反拍竞价只能针对单一商品。采购流程为:

1. 采购员根据批准的采购需求选择商品,填写预算单价、数量、服务要求,选择收货地址、付款时间等,确认无误后提交。其中,预算单价不得高于竞价公告发布时已选商品的最低报价。2.平台自动生成竞价项目名称和竞价项目编号并确定竞价时间(9时至16时任一整点),第2-4个工作日在平台发布竞价公告,征集竞价供应商。3.平台在第5个工作日确定的竞价时间,开始接受供应商自愿报价。报价共3轮,每轮20分钟,供应商每轮匿名报价1次,第1次报价不得高于预算金额,后续每次报价降幅不低于预算金额的0.5%。竞价过程中,系统仅显示上一轮所有供应商报价中的最低报价,不显示报价供应商的数量和名称。4.报价截止后,平台自动选择报价最低的供应商为成交供应商,最低报价相同的以报价时间最早的为成交供应商。最低报价高于报价截止时间成交商品在平台网上超市最低报价或参与报价供应商不足3家的,反拍竞价结果无效,采购单位可以选择重新发起反拍竞价或者其他方式采购。5.竞价结束后,平台自动选择报价最低的供应商生成订单,采购员无需确认竞价结果。
(三)拼量竞价
适用于采购单位对商品品牌型号没有明确要求,且交货周期不紧急,希望获得更大优惠价格的情况。拼量竞价只能针对单一商品需求。

1. 采购员根据批准的采购需求,选择2-3款能满足需求的不同品牌且最高最低市场参考价相差不超过5%的重点商品,填写预算单价、采购数量、服务要求,选择收货地址、付款时间、拼量响应时间等信息,确认无误后提交。其中,预算单价不得高于已选择商品的最低市场参考价。拼量响应时间一般不少于5个工作日,一般不超过20个工作日。2.平台自动生成竞价项目名称和竞价项目编号,在平台发布拼量竞价邀请。同一区域内其他采购单位具有同类采购需求的,可以响应拼量竞价邀请,由采购员填写采购数量,选择收货地址、付款时间。其中,单个采购单位参与拼量的预算金额不得超过集中采购限额;累计拼量预算总金额不超过500万元,按拼量竞价方式组织实施。累计拼量预算总金额超过500万元的,由采购服务中心核实各采购单位需求的紧迫性,时间允许的,由采购服务中心根据需求数量和地域情况,将拼量需求报相关采购管理部门,按集中采购程序组织实施。采购单位已经响应拼量竞价的,拼量响应期间可修改或退出,响应期结束后不得退出。3.拼量响应时间截止后,第2-4个工作日在平台发布竞价公告,征集竞价供应商。4.第5个工作日9:00至17:00平台接受供应商报价,供应商可以选择采购员提出的任何一款商品报价,报价截止后,平台自动选择报价最低的供应商(商品)为成交供应商(商品),最低报价相同的以报价时间最早的为成交供应商(商品)。参与拼量的采购员不得选择其他供应商(商品)成交。最低报价高于报价截止时间成交商品在网上超市最低报价或参与竞价供应商不足3家的,竞价结果无效,各采购单位可以选择重新发起竞价或其他方式采购。5.竞价结束后,各采购员分别确认竞价结果,向成交供应商下达采购订单。
二、注意事项
1.采购上架商品,预算金额不足50万元的,可以采用网上超市、在线竞价方式;50万元以上但未达到集中采购限额的,可以采用在线竞价方式。2.采购员发布在线竞价采购公告预算金额超过5万元的,平台自动向监督员手机发送订单信息及审核验证码。监督员按本单位明确的程序和要求对该采购需求的合理性和采购程序的合规性进行审核,审核合格的,向采购员提供审核验证码。采购员在平台录入审核验证码后,采购公告正式生效。3.普通竞价发起时可以选择增加多个商品需求,但所有需求应属于同一大类品目。每个需求可以选择2-3款不同品牌的重点商品,且最高最低市场参考价相差不超过5%。4.普通竞价结束后,采购员可在当天17:00后登录平台查看并确认竞价结果,竞价结果确认后才能生成订单。5.供应商参与反拍竞价后,第一次报价不得高于采购员预算金额;第二次及第三次报价不得高于平台公布的上一轮供应商报价中的最低价,同时降额不得低于预算金额的0.5%。6. 反拍竞价如第二轮报价没有供应商参与,则第一轮报价最低的供应商成为成交供应商。7.拼量竞价发布后先进入拼量响应期,响应期结束后平台发出拼量竞价项目采购公告。8.拼量竞价采购周期相对较长,如采购员的采购需求较为紧急,建议使用普通竞价或反拍竞价。9.拼量竞价结束后发起拼量与响应拼量竞价项目的各采购员需要分别确认竞价结果后才能生成订单。
注:以上信息来源于“军队自行采购平台”。